恒峰g22

集团多项工程荣获BIM技术大赛奖项

发布时间:2021-01-14审核:政工部 来源:总工办
恒峰g22·(中国游)最新官方网站 返回列表
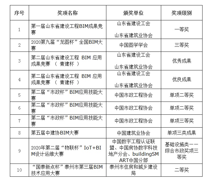
    近日,,,,,,,,中国市政工程协会举办“全国市政基础设施BIM技术交流发展大会”,,,,,,,,会上对第二届“市政杯”BIM应用技能大赛进行颁奖 。 。。。。。。。集团参赛项目经过专家评审,,,,,,,,最终获得2项二等奖,,,,,,,,1项三等奖 。 。。。。。。。
恒峰g22·(中国游)最新官方网站



恒峰g22·(中国游)最新官方网站

恒峰g22·(中国游)最新官方网站

恒峰g22·(中国游)最新官方网站



    2020年度,,,,,,,,集团BIM应用技术硕果累累,,,,,,,,陆续参加了“第五届中建协BIM大赛”“山东省建筑业协会第二届BIM应用成果BIM成果竞赛”“龙图杯”(第九届)全国BIM大赛等9项BIM技术赛事,,,,,,,,荣获各类奖项共计10项 。 。。。。。。。

    下一步,,,,,,,,集团 BIM技术人员将再接再厉,,,,,,,,更多地将BIM技术服务于现场工程应用,,,,,,,,为集团科技发展作出新贡献 。 。。。。。。。

附:2020年度BIM技术应用获奖统计
恒峰g22·(中国游)最新官方网站
恒峰g22·(中国游)最新官方网站
  联系客服
  400-888-8888
【网站地图】【sitemap】